Saturday March 2026

হটলাইন

সেবা এবং ধাপ

নং শিরোনাম সেবার ধাপ কার্যকলাপ
  
কাবিখা কর্মসূচির সাধারন বরাদ্দ দেখুন
জি,আর সহায়তা(নগদ অর্থ/চাল) দেখুন
ভিজিএফ কর্মসূচির প্রসেস ম্যাপ দেখুন
টি, আর বিশেষ কর্মসূচির প্রসেস ম্যাপ দেখুন
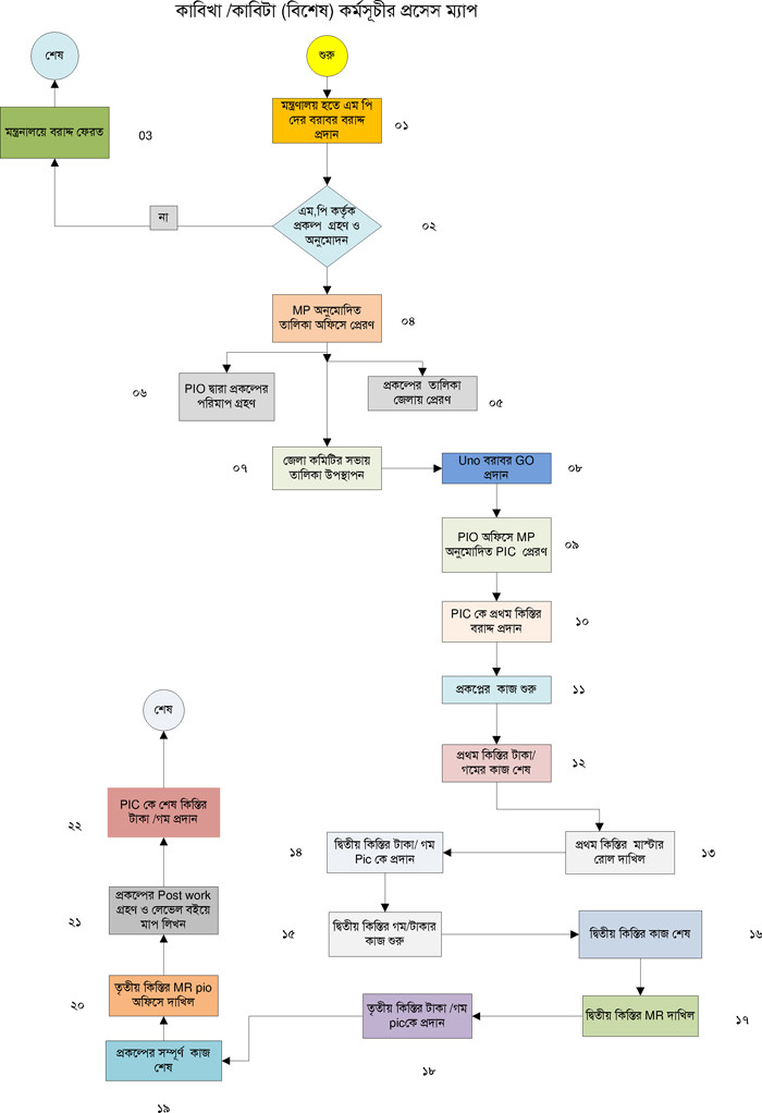
কাবিখা/কাবিটা বিশেষ কর্মসূচির প্রসেস ম্যাপ দেখুন
অতি দরিদ্রের জন্য কর্মসংস্থান কর্মসূচির প্রসেস ম্যাপ দেখুন
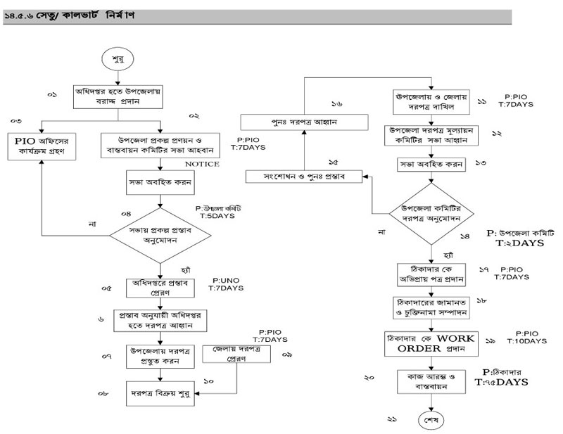
সেতু/কালভার্ট নির্মাণ প্রকল্পের প্রসেস ম্যাপ দেখুন
দেখছেন ১ থেকে ৭ পর্যন্ত, মোট ৭ এন্ট্রি

এক্সেসিবিলিটি

স্ক্রিন রিডার ডাউনলোড করুন